水源热泵热水机组
...

热泵热水机组
...

家用低温空气源热泵
...

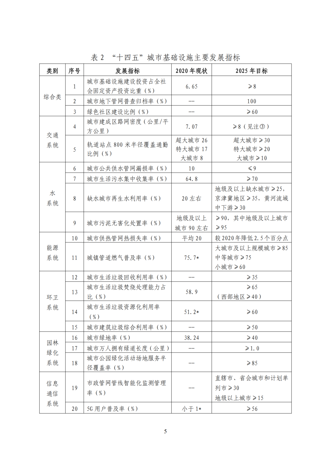
“十四五”全国城市基础设施建设规划发布 推进清洁、低碳能源与建筑一体化利用
作者:北京中屹恒科技 时间:2022-08-15
2022年7月29日,住房和城乡建设部、国家发展改革委印发《“十四五”全国城市基础设施建设规划》。(以下简称《规划》)。《规划》表示,“十四五”时期“十四五”时期,城市基础设施发展坚持目标导向和问题导向相结合,对标 2035 年基本实现社会主义现代化的战略目标,围绕基础设施的体系化、品质化、绿色化、低碳化、智慧化发展,适度超前布局有利于引领产业发展和维护国家安全的基础设施,同时把握好超前建设的度,研究推出一批重大行动和改革举措,靠前安排、加快形成实物工作量,推动建设宜居、绿色、韧性、智慧、人文城市。
规划指出
• 进城市能源系统高效化、清洁化、低碳化发展,增强电网分布式清洁能源接纳和储存能力,以及对清洁供暖等新型终端用电的保障能力。
• 建设以城市为单元的应急备用和调峰电源。推进分布式可再生能源和建筑一体化利用,有序推进主动配电网、微电网、交直流混合电网应用,提高分布式电源与配电网协调能力。因地制宜推动城市分布式光伏发展。发展能源互联网,深度融合先进能源技术、信息通信技术和控制技术,支撑能源电力清洁低碳转型、能源综合利用效率优化和多元主体灵活便捷接入。
• 加强清洁热源和配套供热管网建设和改造,发展新能源、可再生能源等低碳能源。大力发展热电联产,因地制宜推进工业余热、天然气、电力和可再生能源供暖,实施小散燃煤热源替代,推进燃煤热源清洁化改造,支撑城镇供热低碳转型。积极推进实现北方地区冬季清洁取暖规划目标,开展清洁取暖绩效评价,加强城市清洁取暖试点经验推广。
• 重点针对居住区、学校、医院和办公区开展光污染专项整治。风光资源丰富的城市,因地制宜采用太阳能路灯、风光互补路灯,推广清洁能源在城市照明中的应用。
原文如下
- 上一篇: 中欧开展城镇化合作,共同推动绿色城市发展
- 下一篇: 没有了


